网站首页
党建活动
协会概况
协会简介
协会理念
组织机构
管理制度
专家介绍
新闻资讯
行业自律
行业动态
通知公告
信息查询
法规标准
政策法规
评估标准
证书管理办法
协会相关
办事指南
会员天地
案例期刊
招贤纳士
校园招聘
社会招聘
表格下载
会员管理系统
我的网站系统升级成功啦
2018-05-02
主页
>
新闻资讯
> 关于交纳2026年会员会费的通知
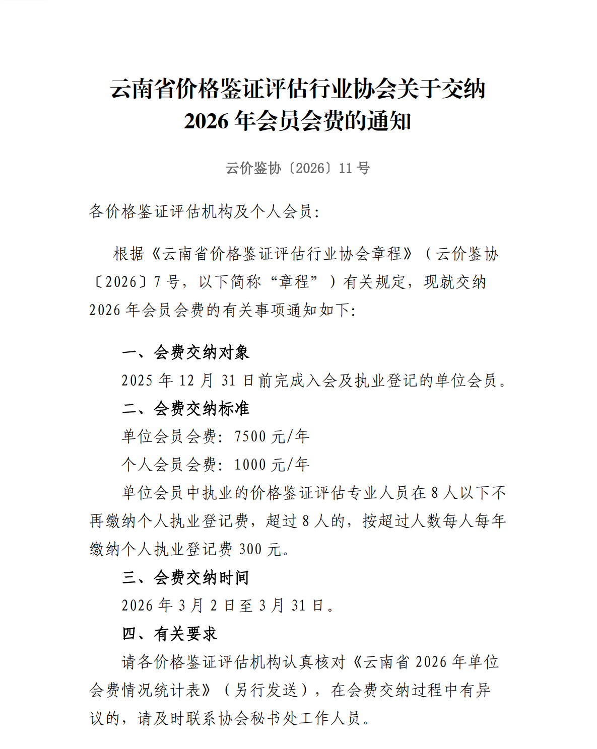
关于交纳2026年会员会费的通知
正文:
云南省价格鉴证评估行业协会关于交纳2026年会员会费的通知
附件:
云南省价格鉴证评估行业协会会员名册
行业自律
行业动态
通知公告